Breathing Training On Lower Esophageal Sphincter . a novel exercise is described for resistance training of the lower esophageal sphincter. breathing training on lower esophageal sphincter as a complementary treatment of gastroesophageal reflux. thus, diaphragmatic breathing training (dbt) has the potential to alleviate symptoms in selected patients with gerd. recently, some studies showed the benefits of inspiratory muscle training in increasing the lower esophageal sphincter pressure in patients. recently, some studies showed the benefits of inspiratory muscle training in increasing the lower esophageal sphincter pressure.
from familymedicineaustin.com
recently, some studies showed the benefits of inspiratory muscle training in increasing the lower esophageal sphincter pressure. recently, some studies showed the benefits of inspiratory muscle training in increasing the lower esophageal sphincter pressure in patients. thus, diaphragmatic breathing training (dbt) has the potential to alleviate symptoms in selected patients with gerd. breathing training on lower esophageal sphincter as a complementary treatment of gastroesophageal reflux. a novel exercise is described for resistance training of the lower esophageal sphincter.
Lower Esophageal Sphincter and Its Anatomy A Guideline
Breathing Training On Lower Esophageal Sphincter a novel exercise is described for resistance training of the lower esophageal sphincter. thus, diaphragmatic breathing training (dbt) has the potential to alleviate symptoms in selected patients with gerd. recently, some studies showed the benefits of inspiratory muscle training in increasing the lower esophageal sphincter pressure in patients. a novel exercise is described for resistance training of the lower esophageal sphincter. breathing training on lower esophageal sphincter as a complementary treatment of gastroesophageal reflux. recently, some studies showed the benefits of inspiratory muscle training in increasing the lower esophageal sphincter pressure.
From www.pinterest.com
4 Exercises to Strengthen the Esophagus Muscle and Improve Swallowing Breathing Training On Lower Esophageal Sphincter thus, diaphragmatic breathing training (dbt) has the potential to alleviate symptoms in selected patients with gerd. breathing training on lower esophageal sphincter as a complementary treatment of gastroesophageal reflux. a novel exercise is described for resistance training of the lower esophageal sphincter. recently, some studies showed the benefits of inspiratory muscle training in increasing the lower. Breathing Training On Lower Esophageal Sphincter.
From www.istockphoto.com
Esophageal Achalasia Disease Stock Illustration Download Image Now Breathing Training On Lower Esophageal Sphincter a novel exercise is described for resistance training of the lower esophageal sphincter. breathing training on lower esophageal sphincter as a complementary treatment of gastroesophageal reflux. recently, some studies showed the benefits of inspiratory muscle training in increasing the lower esophageal sphincter pressure in patients. recently, some studies showed the benefits of inspiratory muscle training in. Breathing Training On Lower Esophageal Sphincter.
From elispot.biz
Sphincter muscle cramp Symptoms, Causes, Diagnosis, and Treatment Breathing Training On Lower Esophageal Sphincter recently, some studies showed the benefits of inspiratory muscle training in increasing the lower esophageal sphincter pressure in patients. thus, diaphragmatic breathing training (dbt) has the potential to alleviate symptoms in selected patients with gerd. breathing training on lower esophageal sphincter as a complementary treatment of gastroesophageal reflux. a novel exercise is described for resistance training. Breathing Training On Lower Esophageal Sphincter.
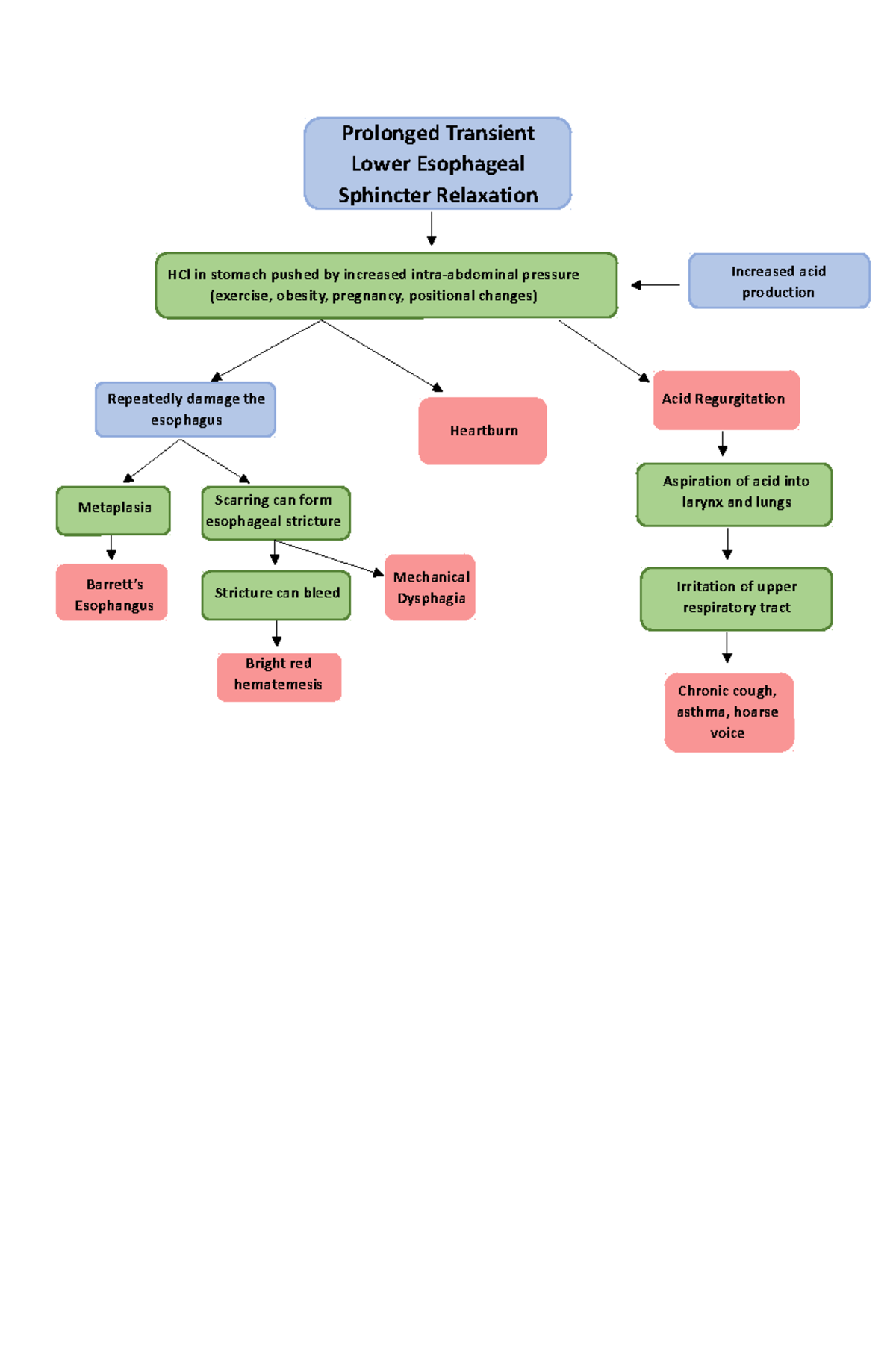
From www.studocu.com
GERD Pathophysiology Prolonged Transient Lower Esophageal Sphincter Breathing Training On Lower Esophageal Sphincter breathing training on lower esophageal sphincter as a complementary treatment of gastroesophageal reflux. a novel exercise is described for resistance training of the lower esophageal sphincter. recently, some studies showed the benefits of inspiratory muscle training in increasing the lower esophageal sphincter pressure. recently, some studies showed the benefits of inspiratory muscle training in increasing the. Breathing Training On Lower Esophageal Sphincter.
From slideplayer.com
Antireflux Action of Nissen Fundoplication and StretchSensitive Breathing Training On Lower Esophageal Sphincter recently, some studies showed the benefits of inspiratory muscle training in increasing the lower esophageal sphincter pressure. thus, diaphragmatic breathing training (dbt) has the potential to alleviate symptoms in selected patients with gerd. recently, some studies showed the benefits of inspiratory muscle training in increasing the lower esophageal sphincter pressure in patients. breathing training on lower. Breathing Training On Lower Esophageal Sphincter.
From www.bestgeneralsurgeonsnyc.com
esophagealdysphagiageneralinformationtopnycexperts02 Best Breathing Training On Lower Esophageal Sphincter thus, diaphragmatic breathing training (dbt) has the potential to alleviate symptoms in selected patients with gerd. a novel exercise is described for resistance training of the lower esophageal sphincter. recently, some studies showed the benefits of inspiratory muscle training in increasing the lower esophageal sphincter pressure in patients. breathing training on lower esophageal sphincter as a. Breathing Training On Lower Esophageal Sphincter.
From www.lybrate.com
Esophagus (Human Anatomy) Picture, Function, Diseases, Tests, and Breathing Training On Lower Esophageal Sphincter thus, diaphragmatic breathing training (dbt) has the potential to alleviate symptoms in selected patients with gerd. breathing training on lower esophageal sphincter as a complementary treatment of gastroesophageal reflux. a novel exercise is described for resistance training of the lower esophageal sphincter. recently, some studies showed the benefits of inspiratory muscle training in increasing the lower. Breathing Training On Lower Esophageal Sphincter.
From www.youtube.com
How the Lower Esophageal Sphincter Works YouTube Breathing Training On Lower Esophageal Sphincter a novel exercise is described for resistance training of the lower esophageal sphincter. breathing training on lower esophageal sphincter as a complementary treatment of gastroesophageal reflux. recently, some studies showed the benefits of inspiratory muscle training in increasing the lower esophageal sphincter pressure in patients. recently, some studies showed the benefits of inspiratory muscle training in. Breathing Training On Lower Esophageal Sphincter.
From quizturbinates.z21.web.core.windows.net
Where Are Sphincter Muscles Found Breathing Training On Lower Esophageal Sphincter thus, diaphragmatic breathing training (dbt) has the potential to alleviate symptoms in selected patients with gerd. recently, some studies showed the benefits of inspiratory muscle training in increasing the lower esophageal sphincter pressure. breathing training on lower esophageal sphincter as a complementary treatment of gastroesophageal reflux. a novel exercise is described for resistance training of the. Breathing Training On Lower Esophageal Sphincter.
From www.tampabayrefluxcenter.com
Diagnosing Achalasia Everything You Need To Know About An Esophageal Breathing Training On Lower Esophageal Sphincter recently, some studies showed the benefits of inspiratory muscle training in increasing the lower esophageal sphincter pressure. recently, some studies showed the benefits of inspiratory muscle training in increasing the lower esophageal sphincter pressure in patients. thus, diaphragmatic breathing training (dbt) has the potential to alleviate symptoms in selected patients with gerd. a novel exercise is. Breathing Training On Lower Esophageal Sphincter.
From www.youtube.com
Physiotherapy Reflux Exercises to STOP Heartburn Breathing Exercises Breathing Training On Lower Esophageal Sphincter recently, some studies showed the benefits of inspiratory muscle training in increasing the lower esophageal sphincter pressure. recently, some studies showed the benefits of inspiratory muscle training in increasing the lower esophageal sphincter pressure in patients. thus, diaphragmatic breathing training (dbt) has the potential to alleviate symptoms in selected patients with gerd. breathing training on lower. Breathing Training On Lower Esophageal Sphincter.
From slideplayer.com
Antireflux Action of Nissen Fundoplication and StretchSensitive Breathing Training On Lower Esophageal Sphincter recently, some studies showed the benefits of inspiratory muscle training in increasing the lower esophageal sphincter pressure in patients. a novel exercise is described for resistance training of the lower esophageal sphincter. recently, some studies showed the benefits of inspiratory muscle training in increasing the lower esophageal sphincter pressure. thus, diaphragmatic breathing training (dbt) has the. Breathing Training On Lower Esophageal Sphincter.
From www.researchgate.net
Differences in lower esophageal sphincter mean resting pressure, lower Breathing Training On Lower Esophageal Sphincter thus, diaphragmatic breathing training (dbt) has the potential to alleviate symptoms in selected patients with gerd. breathing training on lower esophageal sphincter as a complementary treatment of gastroesophageal reflux. recently, some studies showed the benefits of inspiratory muscle training in increasing the lower esophageal sphincter pressure in patients. a novel exercise is described for resistance training. Breathing Training On Lower Esophageal Sphincter.
From www.semanticscholar.org
Figure 1 from Breathing training on lower esophageal sphincter as a Breathing Training On Lower Esophageal Sphincter breathing training on lower esophageal sphincter as a complementary treatment of gastroesophageal reflux. a novel exercise is described for resistance training of the lower esophageal sphincter. recently, some studies showed the benefits of inspiratory muscle training in increasing the lower esophageal sphincter pressure in patients. recently, some studies showed the benefits of inspiratory muscle training in. Breathing Training On Lower Esophageal Sphincter.
From www.youtube.com
How And Why To Strengthen Your Lower Esophagael Sphincter (LES) Ask Breathing Training On Lower Esophageal Sphincter breathing training on lower esophageal sphincter as a complementary treatment of gastroesophageal reflux. thus, diaphragmatic breathing training (dbt) has the potential to alleviate symptoms in selected patients with gerd. recently, some studies showed the benefits of inspiratory muscle training in increasing the lower esophageal sphincter pressure. recently, some studies showed the benefits of inspiratory muscle training. Breathing Training On Lower Esophageal Sphincter.
From journals.lww.com
Role of the Lower Esophageal Sphincter on Acid Exposure Revi Breathing Training On Lower Esophageal Sphincter recently, some studies showed the benefits of inspiratory muscle training in increasing the lower esophageal sphincter pressure in patients. thus, diaphragmatic breathing training (dbt) has the potential to alleviate symptoms in selected patients with gerd. recently, some studies showed the benefits of inspiratory muscle training in increasing the lower esophageal sphincter pressure. breathing training on lower. Breathing Training On Lower Esophageal Sphincter.
From mavink.com
Esophageal Intubation Breathing Training On Lower Esophageal Sphincter recently, some studies showed the benefits of inspiratory muscle training in increasing the lower esophageal sphincter pressure in patients. breathing training on lower esophageal sphincter as a complementary treatment of gastroesophageal reflux. thus, diaphragmatic breathing training (dbt) has the potential to alleviate symptoms in selected patients with gerd. recently, some studies showed the benefits of inspiratory. Breathing Training On Lower Esophageal Sphincter.
From www.gastrojournal.org
Lower esophageal sphincter relaxation and activation of medullary Breathing Training On Lower Esophageal Sphincter a novel exercise is described for resistance training of the lower esophageal sphincter. recently, some studies showed the benefits of inspiratory muscle training in increasing the lower esophageal sphincter pressure. thus, diaphragmatic breathing training (dbt) has the potential to alleviate symptoms in selected patients with gerd. recently, some studies showed the benefits of inspiratory muscle training. Breathing Training On Lower Esophageal Sphincter.